(二)薄弱环节
“十三五”期间,江苏智慧交通取得了一定成效,但与打造交通运输现代化示范区要求相比,仍然存在一定差距和不足,主要表现在:一是交通信息化基础支撑能力有待提升,现有行业数据中心难以支撑业务持续发展,交通行业专网与多套业务专网融合能力不足,省市县三级数据交换共享和综合利用仍然存在问题。二是智慧交通基础设施系统性规划还需加强,智慧公路、智慧航道、智慧港口、智能铁路、智慧民航、智慧综合枢纽等智慧交通基础设施的发展路径尚未明确。三是行业治理数字化转型需进一步加快,运行监测、安全应急、信用监管、行政执法、政务服务、辅助决策等主要业务的智能化、协同化水平需持续提升。四是新技术融合应用尚显不足,5G、北斗、高分遥感等新技术在行业中的应用还处于探索阶段,未形成亮点产品、实现系统化应用,融合应用效益还未充分发挥。五是智慧交通产业高地尚未形成,在行业内具有重要影响力的智慧交通领军企业鲜少,缺少关键核心技术和具有明显竞争优势的产品。
(三)形势要求
“十四五”时期是我国全面建成小康社会、实现第一个百年奋斗目标之后,乘势而上开启全面建设社会主义现代化国家新征程、向第二个百年奋斗目标进军的第一个五年,也是江苏全面推进交通强国建设先行区、打造交通强省的第一个五年,这都对交通运输发展提出了更高要求:
1、打造交通运输现代化示范区,要求以智慧交通为抓手,推动交通运输创新发展
党的十九大提出“交通强国”、“数字中国”等战略部署,2020年11月,习近平总书记在江苏考察,要求江苏着力在改革创新、推动高质量发展上争当表率,在构建新发展格局上争做示范,在率先实现社会主义现代化上走在前列。2021年2月,江苏省人民政府印发《江苏省国民经济和社会发展第十四个五年规划和二〇三五年远景目标纲要》,提出积极打造交通运输现代化示范区。智慧交通作为推动交通运输高质量发展的关键手段,要求以智慧交通为抓手,推动交通运输转型升级、提质增效,推动实现更高品质运输服务,在“强富美高”新江苏建设中发挥先行官作用,在支撑江苏打造交通运输现代化示范区,践行“争当表率、争做示范、走在前列”使命中发挥引领作用。
2、推动治理体系和治理能力现代化,要求依托智慧交通,不断提升管理和决策能力
当前,新一轮交通运输机构改革推动交通运输行业治理体系不断完善和治理能力显著增强。作为“六个交通”建设的重要组成部分,智慧交通的建设发展很大程度上决定了交通运输体系的现代化建设水平和引领发展能力,要求以信息化引领提升交通运输管理效能。一方面,要大力提升政务服务智慧化水平,把推进“互联网+政务服务”作为“放管服”改革推向纵深的关键环节,形成政务服务“一张网”,实现互联网与政务服务深度融合。另一方面,要通过5G、大数据、人工智能等在运行监测、应急指挥、决策分析中的创新应用,以技术手段实现行业治理能力和水平的跨越式发展。
3、深入实践“以人民为中心”的发展思想,要求依托智慧交通,打造高品质出行服务体系
随着我国全面建成小康社会目标的达成,人民对于美好生活的向往和期待也日益迫切,智慧交通是实现传统交通方式转型升级、提供便捷舒适服务的有效手段,亟需将其作为攻坚克难的利器,打造一站式、全过程的信息服务,完善多渠道、多层次、多方式的出行信息服务体系,不断提高运输效率和服务水平,开展“运游结合”一体化融合发展,满足人民群众个性化、多样化的运输服务需求。必须努力提高交通运输发展质量和效率,努力提供更加优质的交通运输服务,努力提升交通运输体验感和获得感,使交通运输发展取得的成果惠及全体百姓。
4、借力交通新基建,新一代信息技术的广泛应用和快
速发展为智慧交通提供了有力支撑
在全球经贸摩擦和海外新冠疫情等多种因素的叠加影响下,以政府为主导的新型基础设施建设将成为推动经济高质量发展的“新引擎”。2021年2月,中共中央、国务院印发《国家综合立体交通网规划纲要》,提出推动卫星通信技术、新一代通信技术、高分遥感卫星、人工智能等行业应用。2020年10月,江苏出台全国首个交通新基建行动方案,提出将先进信息技术深度赋能交通基础设施,打造融合高效的智慧交通基础设施,支撑建设交通强国。当前,以5G、大数据、云计算、物联网、区块链、人工智能、车路协同为代表的新一代信息技术迅猛发展。智慧交通建设要借助信息技术飞速发展为交通运输行业带来的契机,借力交通新基建发展政策、资金、支持力度集中的窗口期,做好融合基础设施“新课题”,在信息化基础设施建设、信息化支撑传统交通基础设施转型升级以及重大的科研创新基地建设方面发力,为实现交通运输信息化高质量发展发挥示范引领作用。
二、总体思路
(一)指导思想
以习近平新时代中国特色社会主义思想为指导,深入贯彻党的十九大和十九届二中、三中、四中、五中全会精神,紧紧围绕省委省政府关于加快建设交通强省、打造交通运输现代化示范区的战略部署,坚持顶层设计、重点突破,坚持科技引领、创新驱动,把智慧交通建设作为推动交通运输高质量发展、深化供给侧结构性改革、建设人民满意交通的主要切入点和抓手,通过强化新技术赋能和产业化建设,加快构建新型交通运输基础设施体系,助推基础设施、运输服务、行业治理等从“量的增长”到“质的提升”飞跃,为实现江苏“争当表率,争做示范,走在前列”的重大使命提供有力支撑。
(二)基本原则
统筹规划、协同建设。坚持前瞻思考、统筹规划、整体推进、协同建设。推动跨部门、跨区域、跨行业深度融合,促进系统大集成、数据大融合、业务大协同。准确把握建设时序和建设重点,稳妥推进存量和增量、传统和新型基础设施发展。需求导向、以人为本。始终坚持以人民为中心的发展思想,紧密结合人民群众对交通运输安全、高效、便捷、舒适等需求,以服务为出发点和落脚点,突出重点和亟需,有序开展智慧交通建设,促进建设人民满意交通。
创新引领、安全发展。支持5G、北斗、大数据等新基建核心技术在交通运输行业的应用,引领行业数字化、智能化转型升级,注重网络安全的同步建设,提升网络安全整体水平。
政府引导、市场主导。有效发挥政府统筹引导、政策保障作用,营造良好市场环境。充分发挥市场主体作用,推动形成多元化参与的政企协同机制,形成优势产业,带动经济发展。
(三)发展目标
1、2035年远景目标
展望2035年,智慧交通整体发展水平进入世界前列。智慧交通基础设施联网成片,交通基础设施数字化率达到95%,智慧公路建设范围覆盖全省80%的高速公路和20%的普通国省道公路,智慧航道建设范围覆盖全省80%的干线航道,建成世界一流的智慧港口和智慧机场。“一站式”、“一单制”运输服务全面实现,省内所有城市均可提供即时响应、按需获取、随需而变的出行即服务,全程透明、可追溯的物流运输体系全面建成,跨区域、跨方式旅客联程运输和货物多式联运能力全国领先。行业治理智能化、协同化格局全面形成,建设完成江苏省交通大脑,实现长三角区域交通运输数据资源互联互通、共享交换,形成以大数据、区块链、人工智能等新技术为支撑的行业治理现代化科学决策体系。智慧交通产业规模全国领先,交通科技进步贡献率达到世界发达国家水平,在智慧公路、智慧航道、智慧港口、智慧枢纽等领域先行突破,形成若干国际领先、广泛应用的智慧交通技术、产品与服务,形成规模化产业。
2、“十四五”发展目标
到2025年,智慧交通整体发展水平走在全国前列。初步形成数据平台一体化、基础设施数字化、运输服务全链化、行业治理精准化、创新融合深度化、智慧产业集聚化的良好格局。以5G、物联网、交通专网、数据中心为代表的信息化基础支撑平台底座建设取得显著成效。形成新型与传统交通基础设施融合发展格局,智慧交通基础设施建设规模和创新能级全国领先。综合运输全过程跨方式信息服务体系初步建成并试点推广。整合的省级信息系统全面建成、行业治理数字化转型升级广泛开展。实现5G、北斗等新技术在交通行业中的深度融合。形成若干在国内领先的智慧交通产业并实现产业集聚。
数据平台一体化。全面建成交通行业数据中心,形成完整规范的综合交通运输行业信息资源“总账本”,长三角一体化数据交换共享工作全面启动,实现通信专网“一张网络”,应用支撑“一套平台”,国家和省重点工程中应用BIM技术的项目比例达到80%。
基础设施数字化。完成一批智慧公路、智能铁路、智慧航道、智慧民航、智慧港口和智慧综合枢纽等智慧交通基础设施建设。推动新建、改扩建高速公路和普通国省道公路同步开展智慧公路建设,实现“增量”提质升级,同时以沿江地区、苏南片区、南京都市圈等为重点,完成存量公路智慧化升级1200公里以上,实现“存量”挖潜增效,并在约200公里道路上实现车路协同。以推动京杭运河江苏段走在全国内河航运发展前列为重点,完成京杭运河江苏段全线智慧航道建设,存量航道智慧化升级达到700公里以上,并在重点航段实现有人干预下的船舶自主航行示范。
运输服务全链化。以出行链为核心打造数字化出行助手,规划发展村庄全部实现地图精准导航,完成城市交通领域出行即服务(MaaS)试点,提供一票/一码的市内全方式出行服务,以南京、苏锡常、徐州都市圈等为重点完成区域间旅客联程试点,推广全程“一站式”服务。提供跨方式、跨区域的全程物流信息服务,多式联运信息化覆盖70%的沿江沿海以及重点内河港口,集装箱运输电子运单使用率超过85%,实现全程“一单制”服务。
行业治理精准化。信息系统整合全面完成,行业治理数字化转型成效显著,全域监测和协同管控能力稳步提升,运输生产标准化能力全面构建,安全风险感知和化解能力大幅增强,以信用为基础的新型监管体系初步建成,“一体化+智慧执法+信用监管”的交通运输综合执法新模式基本建立,政务服务实现“网上办、掌上办、一次办”,围绕重点领域形成大数据辅助决策体系。
创新融合深度化。实现5G在重要沿线和枢纽节点连续覆盖,建成5G-V2X车路协同测试区和示范区,实现5G在生产服务和行业治理等领域的推广应用。初步建成高效、智能、安全的综合交通运输北斗应用体系。实现高分遥感在交通规划、工程监管等至少5个领域的推广应用。初步实现基于区块链的工程质量溯源、运输安全监管、身份识别认证等。实现人工智能在车路协同及自动驾驶、交通基础设施建养、行业治理等领域的广泛推广应用。
智慧产业集聚化。新培育建设2-3个国家和部级研发平台,完成一批行业内具有影响力的重点技术攻关,载运工具智能化水平大幅提升,科技创新能力显著增强,交通科技进步贡献率达到70%以上。具有高级职称的专业技术人才占比达到10%,高技能人才占比达到20%,面向高新技术实现从业人员普及化。新增2个国家和省级数字交通示范区,将苏南地区智慧交通产业建设成为有影响力的高地,全省智慧交通产业规模进入全国前三。
1指标中应用BIM技术的项目指工程全部或部分应用BIM技术的项目,其中部分应用BIM技术指工程中的桥梁、隧道、互通等重要基础设施或复杂节点应用BIM技术。
指标中的智慧公路主要建设内容包含全要素智能感知、全方位智能服务、全业务智能管理、车路协同与自动驾驶。2022年重点开展全要素智能感知建设,试点开展全方位智能服务、全业务智能管理建设,同步推进车路协同试点示范。2025年重点开展全要素智能感知、全方位智能服务、全业务智能管理建设,完成200km车路协同示范。2035年全面开展全要素智能感知、全方位智能服务、全业务智能管理建设,完成1000km车路协同示范。
指标中的智慧航道主要建设内容包含交通感知网络、电子航道图、伴随式服务、智慧船闸建设及船闸群智能调控、船舶自主航行。2022年重点开展交通感知网络、电子航道图、智慧船闸建设,试点开展伴随式服务建设,同步推进船舶自主航行示范。2025年重点开展交通感知网络、电子航道图、伴随式服务、智慧船闸建设,试点开展船闸群智能调控建设,完成100km船舶自主航行示范。2035年全面开展交通感知网络、电子航道图、伴随式服务、智慧船闸及船闸群智能调控建设,完成300km船舶自主航行示范。
三、主要任务
江苏省“十四五”智慧交通总体架构为“1311”——1个底座、3个核心、1项赋能、1批产业集群。1个底座——信息化基础底座。3个核心——智慧交通基础设施、高品质运输服务、高效能行业治理。1项赋能——新技术深度融合。1批产业集群——智慧交通产业高地。
(一)夯实交通信息化基础支撑平台底座
加强信息化基础支撑平台底座建设,完善升级交通专网、数据中心等信息化基础设施建设,提升信息采集、传输、存储、计算、网络安全等方面的综合效能,提高智慧交通保障能力。
1、提升信息化资源支撑
推动信息化基础资源整合。依托省市两级政务云平台架构部署行业数据中心,提供统一共享的基础设施云服务,推动政务信息系统全部上云,完善全省交通运输数据资源目录,打造完整规范的综合交通运输行业信息资源“总账本”。
强化资源交换共享。加快全省交通大数据共享交换,依托全省一体化大数据共享交换体系和长三角共享交换平台,推动跨层级、跨区域、跨行业数据交换共享,实现与公安、应急、口岸、海事、水文、气象等部门的320卡口、安全生产、内外贸等数据的交换共享,同步完善数据质量管理、数据交换标准和安全防护机制。
促进数据有序开放。推动条件成熟的交通运输领域公共数据合规开放,强化数据分类分级管理和个人信息保护等安全保护机制建立。
强化支撑平台建设。集约化建设应用基础平台、技术支撑平台和数据支撑平台,为全省交通运输行业提供统一的平台支撑服务,完善、升级“江苏交通云”移动应用平台、空间地理服务平台等,提高全省交通运输信息化公共支撑和协同应用能力。
2、完善交通专网建设
推动交通行业专网整合。将现有交通行业专网和多张业务专网整合成一张结构合理、标准统一、互联互通、安全可靠的交通行业专网,升级改造省、市两级行业专网,根据业务传输需求将承载省市间业务的骨干网传输能力扩展提升至800G(80*10G),推进IPv6部署应用。
实现专网与公网互补融合发展。加强信息基础设施与交通运输基础设施一体化建设,探索公路水路SD-WAN通信传输技术应用,推进车联网、卫星通信信息网络等部署应用,助力5G在交通沿线和枢纽节点的建设和布局优化,加快推进新建高速公路、铁路等交通干线5G网络建设,提供广覆盖、高可靠、低时延、大带宽的网络通信服务,实现跨地域数据广域网高速连接。
3、推进基础设施数字化建设
强化建筑信息模型(BIM)推广应用。依托新开工重大项目开展BIM正向设计,推进BIM技术在交通基础设施规划、设计、建造、养护、运行管理全生命周期中的应用。建设、完善高精度交通地理信息平台。选取重点交通基础设施实现全要素信息采集和三维数字化呈现,构建三维数字化资产管理平台,支撑全天候复杂交通场景下自动驾驶、大件运输等专业导航应用。
全方位布局交通感知系统。实现交通感知系统与交通基础设施同步规划建设,推动全要素、全周期数字化,让“哑设施”具备多维监测、智能网联、精准管控、协同服务能力。
4、加强网络安全建设
落实网络安全等级保护制度。加强网络信任、容灾备份、监控审计、监测防护、态势感知等体系的规划与建设,构建江苏省交通运输网络安全综合监管平台,提高交通运输关键信息基础设施、融合基础设施和重要信息系统的网络安全防护能力,推动部署灵活、功能自适、云网边端协同的新型基础设施内生安全体系建设。
加强信息化技术创新应用。着力围绕智能网联、车路协同等关键领域,提升技术创新力度,强化国产化技术研究和产品应用,提升产品的自主可控能力。

对照“夯实交通信息化基础支撑平台底座”任务,提出智慧交通强基工程。

(二)推动智慧交通基础设施建设成网
围绕“基本建成具有世界级城市群特征的综合立体交通网络”的目标,打造融合高效的智慧交通基础设施网络,初步形成交通运输新型与传统基础设施融合发展格局,助推基础设施向强通道、强网络转型。
5、加快智慧公路建设
推进智慧公路联网成片。围绕全要素智能感知、全业务智能管理、全方位智能服务、车路协同自动驾驶等目标,打造京沪智慧高速、沪宁智慧高速、苏台智慧高速、常泰未来智慧大桥、126省道全生命期智慧公路等一批示范工程。面向新建、改扩建高速公路和普通国省道公路同步开展智慧公路建设,实现“增量”提质升级。同时以长三角一体化智慧走廊、沿江地区、苏南片区、南京都市圈等为重点,开展存量公路智慧化升级,实现“存量”挖潜增效。
打造形成全省智慧路网云控平台。构建公路“一张网”管理服务体系,基于智慧路网云控平台,加强路网运行监测数据综合分析应用,推动路网运行管理服务智能化,全方位为公众提供7×24小时多渠道、高频次、个性化的公路出行服务。
建设数字化智能化农路。加快建成“精度高、能共享、易维护、可扩展”的全省农村公路电子地图,实现全省农村公路资产数字化,推进农村公路电子地图与导航地图供应商对接整合。建设农路建养管运“一网一平台”智能化、信息化管理和服务平台,实现农村公路数字管理一张图、精准导航到村庄、公众出行服务“一键按”。
6、促进智能铁路建设
开展智能铁路示范工程建设。以江苏省“六纵六横”高速铁路网为重点,推进高速铁路智能化升级,支持南京建设都市圈智慧轨道示范工程。
鼓励强化智能监测与安全保障。鼓励在自营铁路上,加大空天地一体化的智能检测监测安全保障技术应用,增强关键路段、重点节点全天候、全周期运行状态监测,保障运输安全。
鼓励推动智能管控和自动驾驶。提升运营调度、运行控制智能化水平,实现“车车联动、车地协调”,开通南京地铁7号线、苏州地铁5号线等自动驾驶线路。
鼓励开展智能决策和智能服务。支持省铁路集团构建运输生产智能分析系统、领导驾驶舱系统等,实现铁路运营数据的深度融合分析,推出智慧化联运产品,提供全程智慧服务。支持构建以南京为主的区域性大数据中心,推动大数据在铁路建设、运营等领域的应用。
7、加快智慧航道建设
加快推进智慧航道示范工程建设。新增航道同步开展智慧航道建设,以推动京杭运河江苏段走在全国内河航运发展前列为重点,开展京杭运河江苏段全线智慧航道建设,构建航道全方位交通感知网络,推动伴随式信息服务,探索重点航段实现有人干预下的船舶自主航行示范。
加快内河干线航道电子航道图建设。结合江苏省内河航道特点,研究制定江苏内河电子航道图生产标准及技术要求。加快干线航道电子航道图建设,航道工程交竣工时按江苏内河电子航道图标准同步完成该航段电子航道图制作,以航道普查和扫测数据为基础开展干线航道电子航道图数据采集和更新,实现已达标干线航道内河电子航道图全覆盖,与长江、沿海电子航道图高效衔接,实现航道基础设施数字化。
持续推进智慧船闸示范工程建设。建成刘老涧三线船闸、谏壁船闸、魏村船闸等智慧船闸,实现船闸设施的智能快速诊断、故障预警和船闸自动化控制、船闸群的联合调度。制定航道船闸感知设备设施技术指南,试点推进自动化船闸建设,操作系统与调度系统深度融合,实现船闸自主运行、少人或无人操作、远程监控,探索制定我省自动化船闸建设标准规范。
8、促进智慧民航建设
开展智慧机场示范工程建设。以智慧民航建设为关键支撑,推动空域资源配置优化、统筹航线航班资源、共建长三角世界级机场群。重点建设南京禄口、苏南硕放、连云港花果山、淮安涟水、南通新机场等智慧机场,在智慧运行、智慧出行、智慧物流等方面开展智慧化升级,以点带面,实现民航各领域智慧化、信息化。
加快机场信息基础设施建设。推进数据共享与协同,实现“数智一核心、运行一张图、服务一张网、物流一张单、安全一张网”。
鼓励推动智慧空管建设。鼓励空管部门对现有空管设备设施进行智能化升级改造,进一步增强空中交通机器决策辅助人工管制、高精度气象观测和预报等能力,提高空域资源利用效率。
9、加快智慧港口建设
加快推进智慧港口示范工程建设。编制江苏省智慧港口建设实施方案,推进沿江沿海港口、主要内河港口和地区性重要港口智慧化建设,提升区域性国际枢纽、江海中转综合枢纽效能,并发挥在连接上海、长三角及中上游地区经济社会发展中的重要纽带作用。
推进集装箱码头智能化建设。推广集装箱PORTS系统,鼓励港口企业开发应用专业化码头生产智能调度系统和智能维护管理系统,实现港口生产调度精确化、智能化、集约化,以及码头设备全生命周期的在线诊断、状态评估及预警。
推进散货码头智能化建设。以苏州港为试点建设散杂货生产要素可视化的生产要素系统,以南京、苏州为试点完成散杂货生产业务系统应用推广,打造全方位现场无人化散货码头,推动散货码头现场无人化、智慧化生产运营。
推进自动化码头建设。推动将太仓港打造成江苏省和沿江首个实现堆场全自动化的集装箱码头,加快港站智能调度、设备远程操控等综合应用,实现港区内无人集卡等自动化驾驶应用。
10、加快智慧综合枢纽建设
围绕支撑国内大循环和国内国际双循环,进一步推进高铁站、客运站智慧化建设。
加快推进智慧综合枢纽示范工程建设。依托江阴站综合客运枢纽、沪苏湖铁路苏州南站、北沿江高铁南京北站、南通站、苏州市吴江区太湖新城轨交4号线松陵大道智慧枢纽、苏州火车站北广场客运站等新建和存量综合客运枢纽,开展智能化系统建设,实现智慧服务和智慧管理。
推进客运管理服务智能化升级。引导部署刷脸自助购取票、人脸识别验票检票、上车引导等智能设备,强化智慧停车、客流监测、室内定位与导航系统等的建设,运用5G、物联网、互联网+、人工智能等技术提升综合枢纽的体验感,强化节假日大流量及疫情等突发情况下的应急服务能力。
升级改造旅客联程运输设施。鼓励建设智能联程导航、自助行李直挂、票务服务、安检互认、标识引导、换乘通道等服务设施,实现不同运输方式的有效衔接,推进枢纽内的信息互通。


对照“推动智慧交通基础设施建设成网”任务,提出智慧交通样板工程。

(三)完善综合交通运输智慧化服务体系
着重打造高品质、一体化、智慧化客运出行和货运物流服务,实现多种运输方式高效协同,提高运输链综合效率,支撑数字经济体系建设。
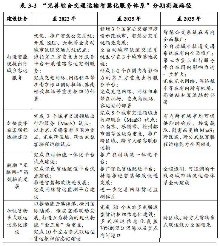
11、打造智能便捷城乡客运服务
推广智慧公交系统。推动徐州、淮安、无锡、南通等一批城市智慧公交示范工程建设。加大公交信号优先系统、电子站牌等推广力度,试点建设智慧公交云平台,形成涵盖人—车—站—线的智慧公交出行网络。推动SRT、智轨等全自动城市轨道交通系统、智能调度系统及智能运维系统应用。推进城乡公交线路配置和运营调度“一张图”、城乡公交智能信息服务“一张网”、城乡居民出行共用“一张卡”、城乡公交服务质量“一个标准体系”。
推动交通移动支付应用场景100%覆盖。推广NFC技术在交通支付领域的全方位应用,探索构建以社保卡为载体的长三角居民出行服务“一卡通”,拓展省客运联网售票系统、交通一卡通移动支付平台等数据在“运游结合”领域的应用。在全国率先试点建设ETC智慧停车“省级示范区”,研究制定ETC停车相关服务规则和技术要求,建设停车管理综合平台,做好与各地市停车管理平台衔接。积极探索ETC在动静态交通涉车、涉路领域创新应用,充分挖掘交通出行大数据,全面提升ETC服务水平。
推动个性化、便捷化服务。推进规划发展村庄全部实现地图精准导航。继续推行道路客运电子客票,优化完善省联网售票系统,实现三级及以上客运站电子客票全覆盖。鼓励第三方重点出行服务平台做大做强,汇聚全省零散的车辆、人员、场站、线路等资源,开展灵活、快速、小批量的道路客运定制服务。鼓励发展共享交通,推动汽车、自行车等租赁业网络化、规模化、专业化发展,促进绿色出行。坚持传统服务方式与智能化服务创新并行,为老年人提供更周全、更贴心、更直接的便利化服务。
12、加快数字旅客联程运输建设
强化旅客联程运输公共信息服务。以客运站、高铁站、机场等综合枢纽场景为重点,鼓励运输企业以及第三方出行服务平台整合公路联网售票、定制客运线路、铁路时刻及票务、民航时刻及票务等信息,利用电子显示屏、手机短信、手机APP、微信等手段,向旅客及时公布旅客联程运输班次运行信息、换乘时间预估、延误预警等信息,提高服务信息发布的时效性、精准度和综合性。
实现出行即服务(MaaS)。依托苏州、淮安等城市,开展城市级出行即服务(MaaS)试点。推动铁路、民航、公共交通系统等不同运输主体之间的运行协同、服务融合和管理联动,实现票制互通、安检互认、信息共享、支付兼融,打造高效便捷的空地一体运输服务体系。有序推进第三方出行服务平台整合不同运输方式资源,打造数字化出行助手,为旅客提供客票信息查询、跨方式出行规划、联程客票代购等“一体式购票”“一站式服务”,为旅客提供最合理的联程运输方式。推进充电网络布设、网络租车等与综合枢纽衔接,提供便捷的联程运输服务。
13、鼓励“互联网+”高效物流发展
推动智慧物流试点示范。打造南京、徐州等一批智慧物流发展体制机制完善、智慧技术应用广泛、物流枢纽智慧互联、智慧物流主体集聚效应显著的智慧物流示范城市,培育10家以上智慧物流示范企业和智慧物流信息平台。加快推进无锡西站等智慧物流园建设,推动物流园区、货运场站与5G、北斗等新一代技术充分融合,努力实现运输环节全程监控和全程感知。
推广网络货运模式。开展网络货运监测平台建设,基于网络货运经营者的信用等级和风险类型实现差异化监管。培育3-5家全国知名的网络货运平台企业,探索在城市配送、农村物流、冷链物流等领域推广网络货运模式,探索网络货运模式与多式联运、甩挂运输等运输方式融合应用,支持构建县、乡、村三级物流配送网络。利用区块链、大数据等技术,基于在线平台提供各类车源、船源及货源信息并实时跟踪,推动实现智能车货/船货匹配和智能运力调配、智能合约和信息互认,有效降低流通环节中的交易成本。
创新物流组织方式。积极发展无人配送、分时配送、共同配送等先进物流组织方式,在具备条件的地区探索发展无人机配送等创新模式,提升物流数智化、绿色化、国际化水平。依托南通、苏州等城市,开展城市绿色货运配送平台试点。
发展智慧邮政快递。鼓励利用新兴技术实现跨领域、跨区域、跨方式顺畅衔接,推进全程运输透明化。开展产运销结合的农村物流一体化平台建设,推进交邮合作,实现城乡货运物流服务一体化发展。
14、加快货物多式联运信息化建设
推动货运单证电子化及跨方式、跨区域共享互认。推进多式联运的全链条电子化,全面推进港口EDI建设,协作建设电子口岸“单一窗口”,实现交通、海关、口岸等相关部门的信息互换、监管互认和执法互助,积极培育多式联运经营人,鼓励应用电子运单、智能合同等互联网服务新模式。
推进多式联运信息共享。加强与铁路总公司、上海铁路局等的信息共享合作,在现有连云港港、南京港、徐州港的基础上,推动沿江沿海主要铁路进港港口实现铁水联运信息交换共享。依托省港口集团、省国际班列公司等,按照“政府推动、市场化运作、多方参与”的原则建设省多式联运数据交换平台。引导企业开放枢纽站场、运力调配、班线计划、运行动态等数据资源,加强与省多式联运数据交换平台对接。完善“一单制”服务规范,推进多式联运单证标准化,实现“一次托运、一张单证、一次结算、一单到底”的“一单制”多式联运全程运输。探索联运“一单制”电子化,研究制定多式联运单证编码、传输、交换规则,支持连云港港探索“一单制”电子化应用。

对照“完善综合交通运输智慧化服务体系”任务,提出智慧交通便民工程。

(四)加快推进行业治理数字化转型升级
推进“上云用数赋智”行动,以政务信息系统整合为整体性、牵引性工程,启动江苏交通大脑建设,并与城市大脑进行协同,全面开展大数据应用试点示范,提升运行监测、安全应急、信用监管、行政执法、政务服务、辅助决策等主要业务的智能化、协同化水平,实现“社会政务服务一网办理、公众交通信息一网知悉、行业监管一网掌控”,推进治理体系和治理能力现代化。
15、推进政务信息系统整合
加强与国家综合交通运输信息平台衔接,按照大平台建设思路,强化厅及厅属单位相关政务信息系统整合,围绕聚合应用,着力打造互联网+政务服务、互联网+监管、业务支撑与决策、以及内务事务管理四大类应用,通过整合完善与新建,提高数据整合归集、共享交换、分析挖掘和深度应用能力,实现用户体系统一化、系统功能集成化、业务流程协同化、行业监管一体化、基础支撑平台化和数据资源共享化。
16、提升数字化运行监测能力
提升公路数字化运行监测能力。加强全路网(含高速公路、普通国省道、农村公路)交通运行监测,利用公路视频、龙门架ETC、道路气象监测等数据,强化路网拥堵预警、事件成因分析、应急协同管控等综合分析和应用,提升公路疏堵保畅效率。
提升水路数字化运行监测能力。加强内河高等级航道运行状态在线监测,加强整合港口码头、航道、船闸、船舶等数据资源,实现基于电子航道图的信息共享,强化航道拥堵状态预警,支撑船岸协同创新发展,针对船闸检修、枯水拥堵等突发事件,加强基于船闸联动调度的航道网交通量调控,提升航道疏堵保畅效率。
建设交通基础设施长期性能观测网。加强基础设施结构安全监测,推广长大桥梁健康监测和常规桥梁的轻量化健康监测,强化长大隧道健康监测,进一步提升交通基础设施运行监测和养护运维能力。
强化碳排放和污染监测。推进车辆能耗、船舶能耗、港口粉尘、船舶尾气等在线监测系统,督促从事易起尘货种装卸的港口全部安装使用粉尘在线监测设备,促进“绿色+智慧”交通协同发展。
17、强化数字化安全应急保障能力
推动基于大数据的综合交通运输安全生产全流程监管。强化运输生产标准化能力构建,推广应用海江河全覆盖的港口安全监管信息平台、重大危险源智能在线监测预警系统等,实现重点交通基础设施、重点营运车辆/船舶、危险货物港口装卸存储设施等重点领域安全生产风险的监测预警,强化实时监控数据的自动化智能处理、以及主动安全防控数据的深层次挖掘应用。
强化危险货物、重点车辆和从业人员安全监管。推进电子运单技术在危险货物运输监管中的应用,实现从源头、进出场站、在途运输、目的地管理的危险货物运输车辆全过程、全网络监管,全面提升事前预警、事中监管和事后追溯能力。推广主动安全智能防控技术应用,到2025年,重点营运车辆主动安全智能防控系统覆盖率达到50%。加快驾驶员行前安全测评提示系统建设,强化从业人员身体健康检查、背景信息和违法违规信息审查。
建立统一的交通运输应急指挥和联合值守机制。整合省级交通运输业务部门分散的应急资源,完善省市两级综合交通运输指挥调度中心架构,形成“统一管理、统一指挥、协同运行”的综合交通运输指挥管理和联合值守机制,实现省级综合交通指挥调度中心的多方联合值班、运行监测、指挥调度、信息服务。提升应急运输装备现代化、专业化和智能化水平,完善运行监测、应急队伍、应急资源与装备一张图,打造贯通互联、高效运转的应急指挥体系。
提升疫情防控的交通数字化管控能力。利用大数据技术提高交通防控查验效率和准确度,建设“通行码”系统打通卫健、公安、工信的数据接口,利用数据的自我关联验证,减少卡口人员的核验、登记工作量,避免伪造信息。建立“纵向到底、横向到边”的交通疫情防控信息直达系统,将省、市交通防控组的疫情防控指令在第一时间下达到基层一线,提升疫情防控的交通管控效率。
18、夯实基于信用的新型监管体系
加快构建交通运输行业信用信息数据库。依托省大数据共享交换平台,加强跨部门、跨行业、跨层级的信用信息归集,依法依规推进信用交通省建设。提升行业信用信息共享平台一体化集成水平,推动平台与行业管理系统贯通,全面汇集从业业户、从业人员、营运车辆/船舶等的动态监管数据。
强化跨行业、跨区域信用信息共享。打破行业信息归集共享内部壁垒,加快与发展改革、公安、铁路、民航等部门沟通协调,努力实现“大交通”信用信息归集共享,加强全省交通运输信用信息共享平台与全国交通运输信用信息共享平台以及省社会信用信息共享平台的对接。
建立健全信用评价体系和信用奖惩机制。综合运用共享的信用信息,利用大数据、人工智能等技术建立用户画像,开展信用风险预警和分级分类监管,加快构建以信用为基础的新型监管体系,为实现综合监管、智慧监管提供支撑。
19、推进行政执法全过程数字化
支撑“一体化+智慧执法+信用监管”的江苏交通综合执法新模式建设。
实现智能执法感知。以外场感知设备和现场终端装备为核心,全面构建先进、标准的交通智慧执法装备体系,形成对执法对象全域、实时、准确的“智能感知”能力。提高AIS基站、VHF基站、高清视频、车辆动态称重设备的覆盖率,全面提升交通运输安全生产态势实时监测能力和非现场电子证据采集水平。大力推广AR眼镜、手持终端设备等智能化采集装备应用,到2025年,全省智能执法终端配备率达到100%。
打造“智慧执法大脑”。着力打造全省“一体化”的以数据为驱动、以算力为支撑、以算法为核心的“智慧执法大脑”,形成对各类违法行为特征、发生规律和变化趋势的“智慧认知”能力,及时发现苗头性、普遍性执法问题,为开展执法监督和政策法规评估提供跨时空、多维度、深层次的辅助解决方案。
构建“泛在执法智网”。横向打通跨区域、跨部门协同网,纵向打通省市县站端五级联动网,形成全省一体化的“泛在智网”网联能力,保障前端感知体系采集的数据高速、可靠、安全的汇聚至后端认知体系的“智慧执法大脑”,赋能各类业务应用。到2025年,全省交通执法“互联网+监管”事项覆盖率达到99%以上。
推动资源共享共用。加强与智慧公路、智能铁路、智慧航道、智慧港口、智慧综合枢纽规划的衔接,充分结合执法业务需求推进沿线智能感知设备、检查(测)服务站点的布局建设,提升资源的共享共用水平。
20、推进政务服务数字化和智能化
实现政务服务功能全面整合。按照国家、省政府一体化在线政务服务平台建设的总体部署要求,整合分散在多个应用系统中的政务服务相关功能,构建事项全口径、内容全方位、服务全渠道、用户全参与、资源全共享、过程全监控的全省一体化在线交通运输政务服务平台,全面对接部、省一体化在线政务服务平台。推进线上线下全面融合,凡与企业经营、群众生产生活密切相关的政务服务事项“应上尽上、全程在线”,实现道路旅客运输、普通货物运输以及危险货物道路运输、驾驶员从业资格证管理等高频事项“跨省通办、一网通办”。推进政务服务向移动端延伸,逐步实现“掌上办”。
提升“不见面审批(服务)”品牌影响力。推广交通运输自助服务、智能服务,实现政务服务就近能办、异地可办、区域通办、全程网办。
全面推动智能审批。实现无需人工干预审批流程的自动化审批,通过建立大数据模型,在海量的数据中发现异常和自动报警,实现审批流程的“人力监管”到“数据监管”的根本变革。
21、构建数字化辅助决策体系
支撑区域发展战略背景下交通规划。建立省市县三级综合交通国土空间“一张图”,汇集重大交通基础设施布局方案,推动交通基础设施全领域、全要素、全过程、全方位数据化,建立交通规划分析决策“一平台”,形成数据驱动交通规划新模式。
支撑城市交通精准治理。鼓励建设覆盖范围广、感知能力强的城市交通智慧大脑,加强对城市交通运行状态的监测和分析,推动城市交通精准治理。
支撑客运运力有序投放。强化省级大数据共享平台的中台数据服务能力,利用客运联网售票数据、手机信令等数据,构建节假日预测分析模型,分析、挖掘和揭示我省客运运行及发展规律,支撑运输企业运力有序投放、客运站疏导应急预警等。
支撑公交线网优化。利用公交、轨道交通、出租车、网约车定位数据以及手机信令等数据开展交通流分析、交通供给需求匹配分析、交通拥堵特征分析、交通需求机理分析和智慧交通指标分析,为城市公交线网优化、服务质量评价提供支撑。
支撑绿色环保工作开展。建立基于大数据的交通行业污染排放监管决策体系,进一步完善车船运输、港口生产、施工作业的污染排放数据采集、动态监测、科学预测工作。

对照“加快推进行业治理数字化转型升级”任务,提出智慧交通优政工程。

(五)实现高新技术在行业中的深度融合
加快推进5G、北斗、高分遥感、区块链、人工智能等新技术在交通运输各领域深度融合,厚植数字化、智能化转型新动能。
22、加强5G与交通运输行业深度融合发展
联合推进5G建设。会同运营商及铁塔公司探索合作共建共用共享5G新模式,联合推进5G在交通沿线和枢纽节点的布局优化和建设,促进5G+AI、5G+VR、5G+云计算、5G+北斗定位等在交通领域的全面应用。
加强5G在车路协同与自动驾驶中的应用。依托无锡、苏州、常州等自动驾驶测试示范区验证5G自动驾驶服务能力。
加强5G在运营服务中的应用。开展基于5G的现场多路视频回传、作业机械远程控制、5G+智能理货、客流感知、客流疏导、运力调度、智慧停车等,提升行业生产效率和公众出行体验。
加强5G在行业治理中的应用。加快5G在行政执法、养护巡查、应急救援、施工管理等业务中推广应用,结合人脸、车牌、事件智能识别,实现现场精准执法、高效病害识别、快速巡检取证、施工过程管理等功能。
23、推进北斗在交通运输行业中的广泛应用
推进北斗在基础设施监测中的应用。推动北斗在公路、桥梁、隧道、航道、船闸等基础设施位移监测、沉降监测中的应用,为重大基础设施监测提供技术支撑。
推进北斗在重点营运车辆/船舶监管中的应用。推进北斗兼容终端在重点营运车辆上的安装推广,进一步完善重点营运车辆数字化监管体系,并推动实现车道级动态监控和监控终端时间同步。推进北斗兼容终端在船舶上的安装推广,结合AIS(船舶自动识别系统)提高水上运输的监管力度及服务范围。推进北斗兼容终端在城市公交、出租车、网约车、共享单车、农村客运班线、新能源车、物流运输车等领域的安装推广,实现全轨迹可跟踪、全时段可溯源。
推进北斗与其他新兴技术在交通行业的融合创新应用。探索开展基于北斗的自由流收费和港口自动化作业,推动北斗系统在自动驾驶、船舶过闸调度等领域的应用。
24、推进高分遥感在交通运输行业中的应用
充分利用高分遥感广域覆盖、图像更新快等技术特点,开展在交通规划、工程监管、设施监测、行业执法、应急救援等领域的应用和推广。
推进高分遥感在交通规划中的应用。监测基础设施规划落实情况,通过多期高分遥感影像叠加对比分析,监测交通基础设施每年新建、改建状态,为编制建设计划和预算提供依据。
推进高分遥感在工程监管中的应用。监测重大工程建设进度,利用高分遥感影像有效提取规划区域内的工程及变化,形象化展示工程进度。
推进高分遥感在设施监测中的应用。结合雷达干涉测量技术,排查重大交通基础设施的沉降、形变等安全隐患,提升养护管理水平,保障基础设施安全。
推进高分遥感在行业执法中的应用。推动识别沿江沿海港口的违建设施,为岸线管理及行业执法提供决策依据,识别高速公路控制区范围内建筑物、绿地,并对已发现的违章建筑物、构筑物整治情况进行监督。
推进高分遥感在应急救援中的应用。发生重大灾害后及时观测交通设施损毁情况,为应急救援及灾后重建提供决策参考。
25、推进区块链在交通运输行业中的应用
推动区块链+行业监管。加快从业企业、从业人员信用数据上链,实现各节点实时同步共享信用数据,结合交通运输部信用交通平台,形成互信账本,确保信用数据可信可溯,建立完善的个人、企业以及车辆的信用评价体系。
推动区块链+智慧停车。将车位作为区块链中节点,实现资源共享,避免浪费,未来服务延伸将实现远程车位信息查询、远程车位预定等。
推动区块链+智慧物流。实现全流程交易信息实时记录、链上信息安全互信共享,全面降低运行成本,提升物流效率。
推动区块链+自动驾驶。充分利用区块链不可篡改特性解决自动驾驶安全和身份问题,提高系统私密性、安全性。
26、推进人工智能在交通运输行业中的应用
推进人工智能在车路协同及自动驾驶中的应用。推动L3及以上级别智能网联汽车、基于蜂窝车联网的车路协同技术研发应用、场景测试及检测,鼓励产业园区等限定场景试点运用低速无人配送车、自动清扫车、无人巴士、无人出租车等智能载具,逐步推进无人驾驶营运车辆的常态化运行,推动无人驾驶地铁落地。
推进人工智能在行业治理中的应用。深化应用路侧固定视频监控、巡查车车载视频等已有视频资源,有效结合无人机、高分遥感等技术,实现路面病害智能检测、车辆危险驾驶行为检测、路域环境异常检测等。面向营运车辆,综合分析车载定位数据和营运数据,有效识别和记录假牌套牌车辆。推广AR眼镜、手持终端设备、车载终端和全景取证等便捷式图像采集装备,提高执法效率和质量。
推进人工智能在运输服务中的应用。深化人工智能在机场智能安检、地铁刷脸进站、智慧停车等领域的应用,提升运输服务便捷性。
对照“实现高新技术在行业中的深度融合”任务,提出智慧交通创新工程。

(六)打造全国领先的智慧交通产业高地
围绕打造全国领先的智慧交通产业高地目标,着力强化前瞻性技术产业化研究,推动产业高端化、智能化发展,打造一批在全国具有重要影响力的智慧交通、数字交通示范区和产业基地,显著提升我省交通运输产业可持续发展能力。
27、推动创新引领和产业发展
开展前瞻性技术产业化研究。开展超高速磁悬浮、中低速磁悬浮、城市“云轨”、无人驾驶电动船、SRT和PRT、车路协同自动驾驶等前瞻技术预研和探索,完成一批在行业内具有影响力的重点技术攻关,突破智慧交通领域基础技术和应用技术瓶颈,实现智慧交通产业化、规模化发展。聚焦智能终端、载运工具、车路协同和运输服务等领域,着力新培育建设2-3个国家和部级研发平台。
推动交通传统产业和关联产业高端化、智能化发展。围绕车路协同智能终端、载运工具、智能建造、新业态、信创等重点领域产业链推进科技创新。研究江苏交通运输车路协同创新应用规划及实施路径,开展车路协同智能终端创新技术研究和产品研发,引导培育国产智能终端制造产业,鼓励并支持国内企业加大研发投入。推进无人机、无人船、自动驾驶等载运工具产业发展。推进交通建筑工业化发展和“智慧工地”建设,通过标准化设计、自动化生产、装配化施工和智能化应用,实现行业提档升级。引导网约车、网络货运、共享单车、共享汽车、定制客运等新业态健康发展,培育“互联网+”便捷交通、共享交通等一批新业态。推进信创技术和自主产品研发及应用,推进BIM、工程设计和计算、模拟仿真等领域软件自主研发和应用。
28、加强智慧交通产业集聚建设
构建产业跨界融合、企业协作融通、集群高端发展的产业创新生态,引导中心城市依托地标性产业打造专业化创新基地。
整合创新资源,夯实产业集群基础。充分发挥江苏智慧交通研究院、智慧交通产业联盟的平台集聚作用,依托我省科教资源丰富、智慧交通企业集聚等优势,全面整合资源,完善创新链、打造产业链、提升价值链,培育我省智慧交通产业集群。
聚焦优势领域,打造产业集群高地。推动智能驾驶产业集群发展,支持常熟智能网联汽车测试基地、相城长三角智能网联汽车产业示范区、常州天宁智能网联汽车测试区等建设,依托苏州高铁新城、常州天宁区开设基于车用无线通信技术(V2X)驾驶的公交线路、太仓港无人驾驶集卡等示范应用,率先形成自动驾驶技术商业化应用示范。推动智能装备产业集群发展,支持徐州研发无人驾驶压路机、3D机械控制推土机、平地机等公路建设与养护装备,支持盐城打造新型城市轨道交通装备产业。推动智慧云控产业集群发展,支持省交通控股集团推广基于云网边端融合一体的智慧路网云控平台。将苏南地区智慧交通产业建设成为有影响力的高地。
29、引领数字交通示范区建设
数字交通是数字经济发展的重要领域,也是数字经济中创新发展最活跃领域之一。推动南京市江心洲“未来出行示范岛”建设省级数字交通示范区,进行智慧公交、智能驾驶网约车、智能驾驶小巴等应用场景建设,逐步实施纯无人驾驶车辆运营,打造国内领先的无人驾驶开放道路运营示范岛。充分利用苏州市相城人工智能、自动驾驶产业集聚的技术优势,并紧密结合苏州市城市道路、公共交通、铁路规划、货运物流的未来部署,支持相城区创建“数字交通国家级示范区”,打造领先长三角乃至全国的数字交通样板。
对照“打造全国领先的智慧交通产业高地”任务,提出智慧交通兴业工程。

四、保障措施
(一)加强组织领导
建立高位统筹协调机制,将智慧交通纳入全省交通运输发展协调机制中,推动成立以省政府牵头,交通运输厅、发改委、工信委、财政厅、公安厅等部门共同参与的领导小组和工作专班,定期召开会议研究协调智慧交通重大问题。建立部门联席会商机制,通过定期或不定期召开行业联席会议,加强各部门、各系统智慧交通规划和方案衔接,明确责任分工,推进条线间更加紧密协作,把业务协作落到实处。形成省、市、县联动协调机制,加强与各市的工作对接,在其优势领域重点推动相关配套信息基础设施建设,完善融合基础设施的建设布局,研究出台特色支持举措。制定智慧交通工作考核办法,加强规划落地实施监督考核,明确项目建设、投资、运行管理等方面的责任主体。
(二)建立发展机制
搭建协同发展载体平台,充分发挥江苏省智慧交通研究院统筹智慧交通行业资源的优势,依托相关研发中心、科研院校组建产业联盟,承担智能交通领域关键技术研究、产品开发及应用推广。鼓励建立产学研用对接平台,建设多层次专家库,发挥高端智库、院校等机构的智力支持作用,打造产学研用创新体系。鼓励政企合作,在智慧公路、智慧航道等重点领域,探索应用场景开放测试、政企合作模式创新、公共数据开放共享等,促进数据融合及创新应用,支撑市场新业态、新模式创新发展。推进智慧交通相关政策保障和法律法规同步建设,制定促进智慧交通安全发展、应用推广及科技成果转化的政策措施。推动形成适应新基建发展的基础设施工程设计、审批、管理、运营模式,促进新基建更好地融入到基础设施建设流程中,实现新基建常态化发展。
(三)完善标准规范
对接长三角一体化建设,结合江苏省智慧交通政策环境、技术现状和产业特点,研究形成符合江苏省经济和交通发展特点的智慧交通建设标准体系框架、信息化管理办法,促进建设互联互通、全面融合的大交通,推动与公安、国土等部门实现跨行业基础设施数字化统一标准建设,促进跨部门协同。加快重点领域标准研制,提出智慧公路、智慧航道等智慧交通技术指南,形成一批地方标准,并争取上升为国家/行业标准,以江苏经验带动行业整体发展,鼓励企业研究制定相关企业标准、团体标准。建立标准检测认证体系,依托国家智能商用车质量监督检验中心,建立标准一致性、符合性检测体系和技术平台,确立在长三角一体化中的主导地位。
(四)加强资金支持
各级交通运输主管部门应积极争取各类政府财政性资金、专项资金等用于支持智慧交通关键技术研发,拓展运维资金渠道,促进可持续发展。加大对智慧交通领域的资金投入,积极推进智慧公路、智慧航道建设和大数据应用、信息系统整合等,建议在工程中预留智慧交通基础设施建设资金,同步完成智慧化建设。多元化拓宽智慧交通投融资渠道,鼓励金融机构出台智慧交通建设优惠利率信贷产品,鼓励和引导社会资本加大投入力度。
(五)加强人才保障
加强从业人员知识和技能培训,促使从业人员转变传统工作模式和思路,将高新技术融入日常业务管理中,不断提升管理效能。建立多领域、多层次人才培养体系,突出“高精尖缺”导向,培养一大批服务智慧交通建设领域的科技人才,对接国家、部省高层次人才计划、激励政策,积极向交通行业内引入科技领军人才,依托重点创新平台构建完善的专业人才梯队。完善用人机制及激励机制,建立有利于吸引人才、留住人才,以及让人才流动起来、锻炼提高的用人机制和激励机制。
抄送:省发改委、工信厅、省政务办,江苏交通控股、省港口集团、省铁路集团、东部机场集团、东航江苏公司、华设设计集团、苏交科集团。
江苏省交通运输厅办公室2021年9月8日印发
附表 2021-2025 年智慧交通重点建设项目清单